Funders: Directorate of Research and Development – PUTI Q1 UI
Year : 2024
Quantity: IDR 150.000.000
Research Member (Architecture Team):
Miktha Farid Alkadri
Heidy Sekardini, Ricky Purbaya, Stefanie Aylien Jonatan, Alya Widha Aurellia
PROJECT DESCRIPTION

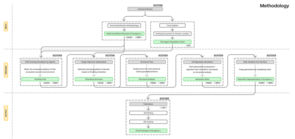
CROFOLOGY is a research-based design project that explores digital fabrication technologies for coral reef restoration. By combining marine ecology, computational design, and additive manufacturing, the project aims to develop bio-inspired artificial reef structures that support marine biodiversity and accelerate coral growth. Using coral typologies and morphologies as generative logic, CROFOLOGY creates modular reef units optimized for structural performance, ecological function, and oceanic integration. The goal is to produce reef components that not only mimic natural coral forms but also enhance their capacity for habitat creation, nutrient flow, and resilience against ocean currents.






